了解好体育全站官网登录
了解好体育全站官网登录
查看详情
公司介绍
荣誉资质
好体育全站官网登录新闻
好体育全站官网登录影像
通知公告
联系我们
产品与案例
产品与案例
通用桥式起重机
通用门式起重机
新中式起重机
智能化起重机
冶金起重机
港口起重机
多功能起重机
轻小型起重机
散料输送装备
起重机配套件
特许授权查询
立即查询
在线咨询
销售热线
400 005 8886
创新与智造
创新与智造
查看详情
创新好体育全站官网登录
智造好体育全站官网登录
匠心好体育全站官网登录
品质好体育全站官网登录
服务与支持
服务与支持
查看详情
全球布局
卓越服务
资料查阅
特许授权
加入好体育全站官网登录
加入好体育全站官网登录
查看详情
人才发展
社会招聘
校园招聘
|
简体中文
English
España
Portugal
россия
France
Deutsch
日本語
ViệtName
한국어
عرب .
Italiano
Nederlands
Ελληνικά
Svenska
Polski
ภาษาไทย
Türkçe
हिंदीName
Indonesia
Malay
了解好体育全站官网登录
产品与案例
创新与智造
服务与支持
加入好体育全站官网登录
简体中文
了解好体育全站官网登录
公司介绍
荣誉资质
好体育全站官网登录新闻
好体育全站官网登录影像
通知公告
联系我们
产品与案例
通用桥式起重机
通用门式起重机
新中式起重机
智能化起重机
冶金起重机
港口起重机
多功能起重机
轻小型起重机
散料输送装备
起重机配套件
创新与智造
创新好体育全站官网登录
智造好体育全站官网登录
匠心好体育全站官网登录
品质好体育全站官网登录
服务与支持
全球布局
卓越服务
资料查阅
特许授权
加入好体育全站官网登录
人才发展
社会招聘
校园招聘
简体中文
English
España
Portugal
россия
France
Deutsch
日本語
ViệtName
한국어
عرب .
Italiano
Nederlands
Ελληνικά
Svenska
Polski
ภาษาไทย
Türkçe
हिंदीName
Indonesia
Malay
通知公告
首页
/
了解好体育全站官网登录
/
通知公告
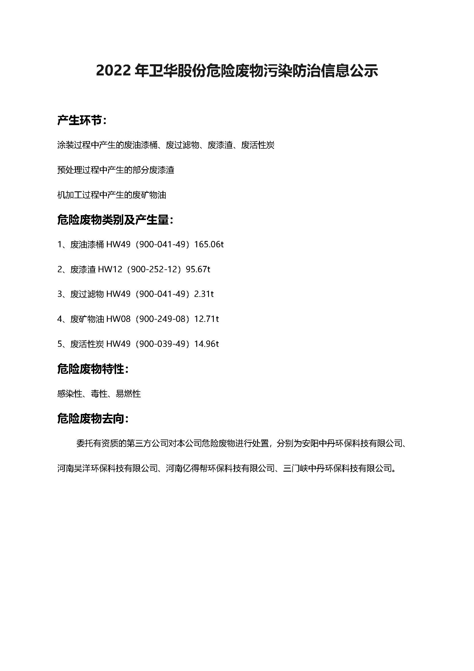
2022年好体育全站官网登录股份危险废物污染防治信息公示
发布
2023年01月11日
手机阅览
其他公告
2025年河南好体育全站官网登录危险废物污染防治信息公示
好体育全站官网登录主要供应商污染物排放情况公示
好体育全站官网登录污染物排放公示
查看更多
下一篇
2023年河南好体育全站官网登录危险废物污染防治信息公示